

Select Publications

Cdk5 Mediates Rotational Force-induced Brain Injury
Umfress, A., Chakraborti, A., Devi, S., Adams, R., Epstein, D., Massicano A., Sorace A., Singh, S., Hossain, I., Anrabi, S., Crossman D., Kumar N., Mukhar S., Simpson C., Abell K., Stokes M., Widerhold T., Rosen C., Luo H., Lu H., Naterajan A., Bibb, J.A. (2023). Cdk5 mediates rotational force-induced brain injury. Scientific Reports, 13(1), 3394.

Systemic Administration of a Brain Permeable Cdk5 Inhibitor Alters Neurobehavior
Umfress, A., Singh, S., Ryan, K., Chakraborti, A., Plattner, F., Sonawane, Y., Mallareddy, J.R., Acosta, E., Natarajan, A., Bibb, J.A. (2022). Systemic administration of a brain permeable Cdk5 inhibitor alters neurobehavior. Frontiers in Pharmacology, 13, 863762.

Genetic Impairment of Succinate Metabolism Disrupts Bioenergetic Sensing in Adrenal Neuroendocrine Cancer
Gupta, P., Strange,K., Telange, R., Epstein, D., Carter, A.M., Tan, C., Guo, A., Hatch, H., Amin Sobh, A., Natrajan, A., Elie, J., Oakhil, J., Wiederhold, T., Ghayee, H., Pacak, K., Meijer, L., Reddy, S. Bibb, J.A. (2022). Genetic impairment of succinate metabolism disrupts bioenergetic sensing in adrenal neuroendocrine cancer. Cell Reports, 40(7).

Integration of Fast and Slow Neurotransmission via PKA Regulation in Nucleus Accumbens
Thomas, R. Hernandez, A., Benavides, D.R., Wei, L, Tan, C., Umfress, A., Plattner, F., Chakraboti, A., Taylor, S. S., Bibb, J.A. (2022). Integration of fast and slow neurotransmission via PKA regulation in nucleus accumbens. Journal of Biological Chemistry, 298(8).

Neurological Effects of Common Chemotherapeutics Gemcitabine and Cisplatin in Mice
Umfress, A., Speed, H.E., Tan, C., Ramezani, S., Birnbaum, S., Brekken, R., Sun, X., Plattner, F., Powell, C.P., Bibb, J.A. (2021) Neurological effects of common chemotherapeutics Gemcitabine and Cisplatin in mice. ACS Chemical Neuroscience, 12(16), 3038-3048.

High Fructose Corn Syrup-Enriched Diet Potentiates Anxio-Depressive Behavior and Alters Ventral Striatal Neuronal Signaling
Chakraborti A, Graham C, Chehade S, Vashi B, Umfress A, Kurup P, Vickers B, Chen HA, Telange R, Berryhill T, Van Der Pol W, Powell M, Barnes S, Morrow C, Smith DL Jr, Mukhtar MS, Watts S, Kennedy G, Bibb J. (2021). High Fructose Corn Syrup-Moderate Fat Diet Potentiates Anxio-Depressive Behavior and Alters Ventral Striatal Neuronal Signaling. Front Neurosci. 15:669410. doi: 10.3389/fnins.2021.669410. PMID: 34121997; PMCID: PMC8187874.

Phosphoprotein-based Biomarkers as a Prognostic for Cancer Therapy
Carter, A.M., Tan, C., Pozo, K., Telange, K., Molinaro, R., Guo, A., De Rosa, E., Martinez, J.O., Zhang, S., Takahashi, M., Wiederhold, T., Oltmann, S.C., Pacak, K., Woltering, E.A., Hatanpaa, K.J., Nwariaku, F.E., Grubbs, E.G. Robinson, B., Reddy, S., Jaskula-Sztul, R., Chen, H., Mobley, J.A., Mukhtar, M.S. Tasciotti, E. Bibb, J.A. (2020) Phosphoprotein-based Biomarkers as a Prognostic for Cancer Therapy. Proceedings of the National Academy of Sciences, 117(31), 18401-18411.

Cdk5 Modulates Long-Term Synaptic Plasticity and Motor Learning in Dorsolateral Striatum
Hernandez, A., Tan, C., Metlach, G., Pozo, K., Plattner, F., Bibb, J.A. (2016). Cdk5 regulates long-term synaptic plasticity and motor learning in dorsolateral striatum. Scientific Reports, 6(1), 29812.

The Role of Ventral Striatal cAMP Signaling in Stress-induced Behaviors
Plattner, F., Hayashi, K., Hernandez, A., Benavides, D.R., Tassin, T.C., Day, J. Fina, M.W., Yuen E., Goldberg, M.S., Nairn, A.C., Greengard, P., Nestler, E.J., Taussig, R., Nishi, A., Houslay, M.D., Bibb, J.A. (2015). The role of ventral striatal cAMP signaling in stress-induced behaviors. Nature Neuroscience, 18(8), 1094-1100.

Ischemic Stroke Injury Is Mediated by Aberrant Cdk5
Meyer, D., Altoro, M.I., Tan, Z., Tan, Tozzi, Al, Di Filippo, M., DiNapoli, V., Plattner, F., Kansy, J.W., Benkovic, S.A., Huber, J., C.F., Miller, D.B., Greengard, P., Calibressi, P., Rosen, C.L., Bibb, J.A. (2014). Ischemic stroke is mediated by aberrant Cdk5. Journal of Neuroscience, 34(24), 8259-8267.

Memory Enhancement by Targeting Cdk5 Regulation of NR2B
Plattner, F., Hernandéz, A., Kistler, T. M., Pozo, K., Zhong, P., Yuen, E., Hawasli, A., Cooke, S., Tan, C., Guo, A., Weiderhold, T., Yan, Z., Bibb, J.A. (2014). Memory enhancement by targeting Cdk5 regulation of NR2B. Neuron, 81(5), 1070-1083

The Role of Cdk5 in Neuroendocrine Thyroid Cancer
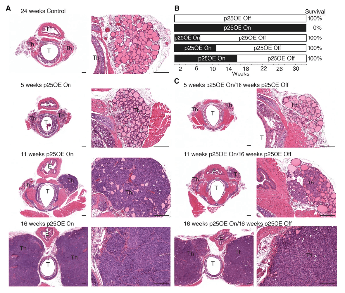
Pozo, K., Castro-Rivera, Tan, C., Plattner, F., Schwach, G., Siegl, V., Meyer, D.A. Guo, A., Gundara, J., Mettlach, G., Richer, E., Guevara, J.A., Ning, L., Gupta, A., Hao, G., Tsai, L-H., Sun, X., Antich, P., Sidhu, S., Robinson, B.G., Chen, H., Nwariaku, F.E., Pfragner, R., Richardson J.A., and Bibb, J.A., (2013). The role of Cdk5 in neuroendocrine thyroid cancer. Cancer Cell, 24(4), 499-511.

Attention-Deficit/Hyperactivity-like Phenotype in Mice Lacking the Cyclin-Dependent Kinase 5 Cofactor p35
Drerup, J.M., Hayashi, K, Cui, H., Mettlach, G.L., Long, M.A., Marvin, M., Sun, X., Goldberg, M.S., Lutter, M. Bibb, J.A. (2010). Attention-Deficit/Hyperactivity-like phenotype in mice lacking the cyclin-dependent kinase 5 cofactor p35. Biological Psychiatry, 68(12), 1163-1171.

Cdk5 Modulates Cocaine Reward, Motivation, and Striatal Neuron Excitability
Benavides, D.R., Quinn, J.J., Zhong, P., Hawasli, A.H., DiLeone, R.J., Kansy, J.W., Olausson, P., Yan, Z., Taylor, J.R., and Bibb, J.A. (2007). Cdk5 controls cocaine reward, motivation, and striatal neuron excitability. Journal of Neuroscience, 27(47), 12967-12976.

Cyclin-dependent Kinase 5 Governs Learning and Synaptic Plasticity via Control of NMDAR Degradation
Hawasli, A.H., Benavides, D.R., Nguyen, C., Kansy, J.W., Chambon, P, Greengard, P., Powell, C.M., Cooper, D.C., and Bibb, J.A. (2007). Cdk5 governs learning, memory and synaptic plasticity via control of NMDA receptor degradation. Nature Neuroscience 10:880-886.














